Menstruatiecup

What the cup?!

Heb je nog geen ervaring met een menstruatiecup? Het is nochtans een veilig en duurzaam menstruatieproduct. De menstruatiecup ziet eruit als een kelkvormig bekertje, gemaakt van hoogwaardige medische kwaliteitssilicone en gaat gemakkelijk tot vijf jaar mee.

Een menstruatiecup is dus herbruikbaar en daardoor zeer goedkoop in gebruik. Maar de cup heeft nog heel veel andere voordelen. Het inbrengen vergt in het begin misschien wat oefening, maar het vrouwvriendelijke en eenvoudige gebruik van de menstruatiecup zorgt echt voor een comfortabele maandelijkse bescherming.

Wil je de menstruatiecup eens uitproberen? Dat kan. Als vrouwelijk lid van LM kan je een gratis menstruatiecup van Selenacare afhalen in een LM-kantoor in je buurt. Opgelet, raadpleeg voor je bezoek steeds de openingsuren.

Vrouw vraagt zich af wat een menstruatiecup is
  • Wat zijn de voordelen van een menstruatiecup?

    Een menstruatiecup:

    • vangt het bloed op en beschermt de vaginale flora
    • is gemaakt van hoogwaardige, medische kwaliteitssilicone
    • voel je niet zitten
    • is lekvrij en kan tot 8 uur inblijven
    • is veilig in gebruik tijdens zwemmen, sporten en zelfs sauna
    • is gemakkelijk te reinigen en te onderhouden
    • zorgt voor minder kans op infecties, irritaties en schimmels in vergelijking met tampons en maandverbanden doordat het niet absorbeert maar opvangt
    • is ecologisch en duurzaam dankzij het hergebruik gedurende minstens 5 jaar
    • is goedkoop in gebruik
    • gaat gemakkelijk 5 jaar mee
    • is veganistisch, anti-allergeen, latex en geurvrij
    • traint de bekkenbodemspieren
    • is geschikt voor alle vrouwen
  • Hoe breng je een menstruatiecup in?

    1. Kook de cup voor het eerste gebruik. Leg voor het eerste gebruik de menstruatiecup een drietal minuten in kokend water. Zo is de menstruatiecup helemaal hygiënisch schoon. Herhaal dit koken ook steeds bij het begin van je cyclus en op het einde van je cyclus. Zo ben je helemaal zeker van een 100% hygiënisch gebruik.
    2. Was goed je handen. Heb je geen water en zeep in de buurt? Gebruik dan een antibacteriële handgel om je handen te reinigen.
    3. Duw de cup tussen jouw duim en wijsvinger plat.
    4. Neem een ontspannen houding aan. Zoek voor jezelf een comfortabele houding: staand, met de benen gespreid, al zittend, met één been op het toilet, …
    5. Breng de menstruatiecup in je vagina tot waar het voor jou comfortabel aanvoelt. Hoe diep valt dus moeilijk te zeggen. De cup zit bij voorkeur voorbij het schaambeen en tegen de baarmoederhals.
    6. Laat de menstruatiecup tussen je vingers los en je voelt dat deze zich zal ontvouwen. Draai nog een klein beetje aan de cup totdat het helemaal goed zit. Dan weet je dat de cup volledig opengevouwen is.
    7. Zit de menstruatiecup goed, dan zuigt de cup heel licht vacuüm waardoor lekkage wordt vermeden. Heb je toch lekkage? Dan zit de cup wellicht niet goed of heb je de verkeerde maat menstruatiecup.
  • Hoe verwijder je een menstruatiecup?

    1. Was goed je handen. Heb je geen water en zeep in de buurt? Gebruik dan een antibacteriële handgel om je handen te reinigen.
    2. Neem een ontspannen houding aan. Zoek voor jezelf een comfortabele houding: staand, met de benen gespreid, al zittend, met één been op het toilet, …
    3. Druk zachtjes tegen het uiteinde van de menstruatiecup. Doordat de menstruatiecup heel licht vacuüm trekt, doorbreek je dit vacuüm door zachtjes tegen het uiteinde te drukken.
    4. Trek voorzichtig de cup uit je vagina. De cup is gevuld met bloed. Trek na het doorbreken van het vacuüm heel voorzichtig de menstruatiecup uit je vagina. Het is belangrijk om dit langzaam en voorzichtig te doen.
    5. Leeg de cup. Giet de inhoud van de cup in het toilet of in de wastafel.
    6. Spoel de cup onder water af. Droog de cup met wat papier en daarna kan je de cup opnieuw inbrengen.
  • Hoe maak je een menstruatiecup schoon?

    Het hergebruik maakt van de menstruatiecup een duurzaam, ecologisch en toch veilig en hygiënisch menstruatieproduct. Als je de menstruatiecup goed onderhoudt, is de levensduur van de Selenacare menstrutatiecup minstens vijf jaar. Handig toch?!

    Zo onderhoud je jouw menstruatiecup optimaal:

    1. Je kunt de menstruatiecup schoonmaken door de cup te steriliseren bij het begin en op het einde van je cyclus. Dat doe je door de cup een aantal minuten in kokend water te leggen. Drie à vijf minuten volstaan al. Of gebruik de sterilisator voor de menstruatiecup die je in de Zorgboetiek of in de Zorgshop kunt aankopen. Droog de menstruatiecup met wat keuken- of toiletpapier of laat de cup aan de lucht drogen.
    2. Laat je menstruatiecup steeds drogen vooraleer je de cup opnieuw in de verpakking of in een katoenen zakje stopt. Bewaar de cup op kamertemperatuur en stel het niet bloot aan direct zonlicht. Bijvoorbeeld op de vensterbank van het toilet waar het zonlicht aankan, is niet de beste plaats om je cup te bewaren.
    3. Stop de menstruatiecup bij voorkeur in een katoenen zakje of in de originele verpakking. Drop de cup niet zomaar in je handtas, dat is slecht voor de hygiëne.
  • Hoeveel kost een menstruatiecup?

    Een menstruatiecup kun je gemiddeld aankopen tussen 15 en 35 euro. Ter vergelijking, de menstruatiecup van Selenacare die LM Plus-leden gratis kunnen verkrijgen, kost 19,99 euro. Dat is eigenlijk spotgoedkoop in vergelijking met ander menstruatiemateriaal als je weet dat één menstruatiecup gemiddeld vijf jaar meegaat. Oh yes!

    Menstruatiecups kun je o.a. aankopen in één van de thuiszorgwinkels van de Liberale Mutualiteit.

Blog: menstruatiearmoede

Uit een onderzoek van de Belgische ngo Caritas blijkt dat 1 op 8 jonge vrouwen in Vlaanderen soms niet genoeg geld heeft om menstruatieproducten te kopen. De menstruatiecup is herbruikbaar en heel duurzaam en dus een uitstekend alternatief voor tampons en maandverbanden.

Gynaecologe Hannelore Van der Veken vertelt in deze gezondheidsblog over menstruatiearmoede en waarom de menstruatiecup meer aandacht verdient.

Gynaecologe Hannelore Van der Veken

Nog meer FAQ's

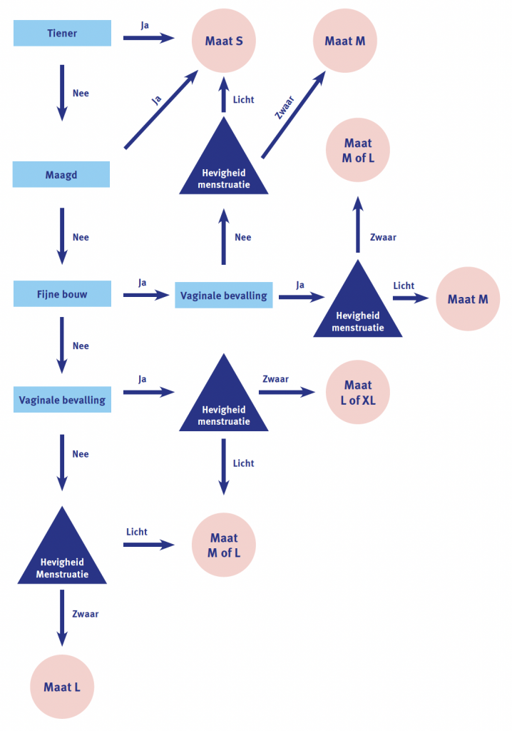
  • Welke maat moet ik kiezen?

    Menstruatiecups bestaan in drie maten: small – medium – large. Het is misschien in het begin wat zoeken welke maat het best bij je past. De keuze van de maat van de menstruatiecup hangt af van je leeftijd, van je lichaamsbouw, van de hevigheid van je menstruatie en van het feit of je al dan niet bent bevallen.

     

  • Hoeveel cups heb ik nodig?

    In principe heb je maar 1 menstruatiecup nodig die je cyclus na cyclus kan hergebruiken. Het voordeel van een menstruatiecup is dat je die na gebruik gewoon kan reinigen en opnieuw inbrengen. Je bepaalt natuurlijk zelf of je het handiger vindt om meer dan 1 exemplaar in huis te halen. Je kunt de menstruatiecup van Selenacare eenvoudig aankopen in één van de thuiszorgwinkels..

  • Wat als de cup lekt?

    De menstruatiecup is tot 8 uur lekvrij. Toch kan het voorvallen dat je last hebt van lekkage. Vermoedelijk komt dat doordat de cup niet goed werd ingebracht of doordat je een verkeerde maat hebt.

    • Zit je cup wel goed?

    Eenmaal je de menstruatiecup hebt ingebracht, mag je de cup in principe niet meer voelen zitten. De cup zit bij voorkeur voorbij het schaambeen en tegen de baarmoederhals. De cup ontvouwt zich zelf vanbinnen in je vagina. Het is belangrijk om na het inbrengen nog een kleine draaibeweging te maken zodat de cup licht vacuüm kan trekken. Dankzij het vacuüm vermijd je lekkage.

    • Beschik je over de juiste maat?

    Een lekkage kan ook worden veroorzaakt door een te kleine cup. De keuze van de maat menstruatiecup hangt af van je leeftijd, van de hevigheid van je menstruatie en van het feit of je al dan niet bent bevallen.

  • Kan ik slapen en zwemmen met een menstruatiecup?

    Je kan de menstruatiecup 's nachts zeker gebruiken. Het tijdsbestek van acht uur is zeker veilig om de nacht te overbruggen en de cup voor het slapen te gebruiken. Ben je een echte langslaper en slaap je vaak meer dan acht uur, dan is het misschien raadzaam om de cup 's nachts niet te gebruiken. De cup zou wel eens vol kunnen lopen en daardoor lekken.

    Je kan een menstruatiecup gebruiken bij het zwemmen. De cup is volledig lekvrij.

  • Kan ik persoonlijk advies krijgen over de menstruatiecup?

    Wie graag meer info of persoonlijk advies over de menstruatiecup wenst, kan hiervoor contact opnemen met één van onze thuiszorgwinkels.

  • Hoe steek ik de cup het gemakkelijkste in?

    Je brengt de cup het best in door hem plat te duwen of dubbel te vouwen of op te rollen. Daarvoor bestaan verschillende vouwtechnieken:

    • De C-vouw: duw de cup plat en ‘rol’ de uiteinden op elkaar.
    • De V-vouw: vouw de cup dubbel.
    • De tamponrolvouw: rol de cup op een rolletje (zoals een tampon).
  • Hoe lang blijft een cup goed of bruikbaar?

    Afhankelijk van het onderhoud gaat een cup gemakkelijk vijf jaar mee. Stel dat de menstruatiecup na vijf jaar nog steeds heel goed intact is en er nog steeds goed uitziet, dan kan je de cup perfect nog wat langer gebruiken. De menstruatiecup is vervaardigd van hoogwaardig medische silicone of latex, wat zeer duurzame materialen zijn.

    Je cup is aan vernieuwing toe wanneer je kleine scheurtjes in de cup vaststelt. Of wanneer je merkt dat de materie precies wat 'afsterft' of stug van textuur wordt.

  • Wat moet ik doen als de doorschijnende cup gelig begint te kleuren?

    Op zich kan een verkleuring geen kwaad. Het zijn voornamelijk latex cups die naar verloop van tijd een mogelijke andere kleur kunnen krijgen. Zolang de cup intact blijft en je geen klachten ondervindt door het gebruik, kan het op zich geen kwaad.

  • Wat als ik de menstruatiecup voel zitten?

    Een cup zit goed, wanneer je die juist niét voelt zitten. Het feit dat je de cup voelt en dat ook onaangenaam vindt, is een teken dat de cup ofwel niet de juiste maat heeft ofwel niet diep genoeg in de vagina zit. Probeer eventueel de cup wat hoger te steken.

    Een cup hoeft zeker niet zo diep worden gestoken als een tampon. Een tampon wordt eigenlijk nog dieper in het lichaam ingebracht dan een menstruatiecup.

  • Kan de menstruatiecup vastzitten?

    Ongeacht hoe diep je de cup inbrengt, kan je altijd aan het puntje van de cup. Een risico om de cup te hoog te steken (waardoor je er niet meer met je vingers zou bij kunnen), bestaat dus eigenlijk niet.

    Een cup kan dus niet echt vastzitten, maar wel vacuüm trekken waardoor je het gevoel krijgt dat de cup vaster zit. Je kan het vacuüm verbreken door onderaan het puntje van de cup te duwen. Als je te hard duwt, kan wel lekkage ontstaan. Want de cup heeft zich ondertussen met bloed gevuld. Het vacuüm krijg je dus altijd los door licht aan de onderkant te duwen.

  • Mag ik een menstruatiecup gebruiken wanneer ik een spiraaltje heb zitten?

    Een menstruatiecup gebruiken, vormt zeker geen probleem wanneer je een spiraaltje hebt zitten. Het is zeker veilig. Een spiraaltje heeft touwtjes in de vagina zitten om gemakkelijk te kunnen verwijderen. Wanneer je als vrouw die touwtjes van de spiraal voelt zitten en ze dus redelijk laag hangen, dan moet je wel opletten dat je de touwtjes niet gaat manipuleren of raken bij het gebruik van de cup. Je gynaecoloog kan de touwtjes van jouw spiraal wat korter knippen zodat je de menstruatiecup onbezorgd kan in- en uitbrengen.

    Het licht vacuüm trekken van de menstruatiecup heeft ook geen invloed op je spiraaltje. Het is niet zo dat door het vacuüm trekken ook het spiraaltje mee naar beneden getrokken zou worden.

  • Kan het kwaad als ik een maandverband en een cup samen draag?

    Op zich kan het geen kwaad dat een maandverband en cup samen worden gebruikt. Alleen is de vraag waarom je dit zou doen. Is het omdat je lekjes hebt? Dan lukt het vacuüm trekken van de cup wellicht nog niet volledig. Let erop dat je goed draait na het inbrengen zodat de cup licht vacuüm kan trekken.

    Ofwel heb je lekjes omdat de cup toch niet jouw juiste maatje is. Dan kies je beter voor een maatje groter. Ofwel heb je lekjes omdat de cup te vol is en je deze te lang gebruikt. Verander regelmatig en spoel de cup goed uit.

  • Hoe weet ik wanneer de cup vol is?

    Hier is geen standaardantwoord voor omdat dit van vrouw tot vrouw afhangt. Daarenboven hangt het ook af van het moment tijdens je menstruatiecyclus: op bepaalde dagen is het bloedverlies intenser dan op andere dagen. Dat zal je dus gaandeweg zelf moeten ontdekken hoe lang jij een menstruatiecup kunt gebruiken vooraleer die volloopt. Een handige tip is om voor jezelf vaste tijdstippen uit te kiezen om de cup te ledigen. Bv. tijdens de middagpauze, bij thuiskomst van het werk/de school, ...

  • Kan ik allergisch zijn aan een menstruatiecup?

    De meeste menstruatiecups zijn vervaardigd uit latex of medische silicone. De kans op allergie is door het gebruik van deze materialen eigenlijk zeer klein. Wie een latexallergie heeft, kijkt best om een cup uit medische silicone aan te schaffen.

    De gratis menstruatiecup die de Liberale Mutualiteit heeft uitgedeeld is vegan, anti-allergeen, latex- en geurvrij (= geen parfums). Daardoor is de kans op een allergie voor dat type cup echt wel heel miniem.

  • Kan ik worden ontmaagd door het gebruik van een menstruatiecup?

    De cup gaat je niet ontmaagden. Bij sommige vrouwen is het maagdenvlies zodanig gevormd (het maagdenvlies is bij elke vrouw anders) dat zowel door de plaatsing van een tampon of cup of door er met je vingers langs te zitten er reeds scheurtjes aan het maagdenvlies ontstaan. Dat is uiteraard niet hetzelfde als ontmaagd worden.

  • Mag ik een cup na het ledigen terug inbrengen zonder te spoelen?

    Het kan geen kwaad om eenmalig de cup te ledigen en zonder te spoelen opnieuw in te brengen. Het allerbelangrijkste is handhygiëne: zorg dat je handen vooraf goed gewassen zijn met zeep vooraleer je de cup uithaalt en terug inbrengt. Doe dit niet keer op keer: het is belangrijk om regelmatig de cup tussen het gebruik door te spoelen.

    Je kan uiteraard nog een tweede cup aanschaffen en die nieuwe/verse cup inbrengen en op een later tijdstip de eerste cup spoelen.

  • Wat als mijn bekkenbodemspieren hypertoon (=te overspannen) zijn?

    Nogal wat jonge vrouwen hebben last van te gespannen bekkenbodemspieren. Voor sommige vrouwen kan het inbrengen van een tampon of vinger daardoor heel lastig of zelfs pijnlijk zijn. Dat kan dus ook het geval zijn bij het inbrengen van een menstruatiecup. Voor vrouwen met een te overspannen bekkenbodem is een menstruatiecup misschien niet het meest ideale menstruatiemateriaal.

    Als je merkt dat je de cup na het inbrengen blijft voelen, moet je misschien toch overwegen om ander menstruatiemateriaal te kiezen. Of ga met klachten van hypertone bekkenbodemspieren te raad bij je gynaecoloog, want dit kan worden behandeld.

  • De cup voel ik niet zitten waardoor ik die vaak vergeet uit te halen. Kan ik daardoor een vergiftiging oplopen?

    De cup is ontwikkeld om gedurende acht uur veilig in de vagina te zitten. Dus wanneer je de cup om 9 uur inbrengt, kan die eigenlijk al tot 17 uur inblijven. Stel dat je dit vergeet en de cup pas een uurtje later uithaalt, veroorzaakt dit zeker nog geen vergiftiging. Misschien kan je een reminder in je gsm instellen zodat je jouw cup niet vergeet uit te halen en op die manier dus mogelijke lekkage voorkomt.

    Een toxic shock (vergiftiging) vanwege het gebruik van een menstruatiecup is écht wel heel zeldzaam en zien we eigenlijk niet vaak voorkomen.

  • Bestaat de kans op het 'uitwassen' van mijn gezonde vaginale flora doordat ik mijn vingers natmaak en ik met natte vingers telkens de cup in- en uithaalt?

    Met gewoon water kan het absoluut geen kwaad. Het is net zoals douchen of in bad gaan; dat tast de vaginale flora niet aan. Je wast de cup tussendoor beter niet met zeep. Want zeep zou er wel eens kunnen voor zorgen dat de vaginale flora wordt aangetast.

  • Ik las in een artikel dat vanwege de lucht die in de cup kan zitten de omstandigheden voor het groeien van bacteriën net daardoor beter zouden zijn en dus de kans op TSS (toxic shock syndrome) vergroot. Klopt dit?

    Dit klopt niet. TSS is een mogelijk risico bij tampongebruik. Net omdat het bloed wordt geabsorbeerd en de mogelijke bacteriën die tot TSS kunnen leiden – streptokokken – daardoor de kans kunnen krijgen om te broeden. Dat risico vergroot door het lang gebruik van dezelfde tampon (vier tot acht uur).

    Doordat een menstruatiecup het bloed opvangt en niet absorbeert, wordt de kans op TSS net verlaagd. Dat lucht zou bijdragen tot TSS is vrij onrealistisch omdat lucht geen bacteriën doet groeien. In de vagina groeien normaal gezien geen bacteriën omdat er een gezonde vaginale flora aanwezig is. En de aanwezigheid van een cup vergroot de groei van bacteriën dus zeker niet.